来源:奔驰游戏网 更新:2024-01-13 06:00:40
用手机看
我们在使用互联网时,经常会遇到填写个人信息的情况,而这些信息往往涉及到我们的隐私安全。那么,当我们提供个人信息时,如何确保它们不被滥用?这就需要借助于whois信息来保护我们的个人隐私。
1. whois信息的作用

Whois信息是一种公开的数据库,记录了域名所有者的联系方式和其他相关信息。它可以帮助我们查询域名的注册者、注册时间、过期时间等详细信息。同时,Whois信息也为域名所有者提供了一种联系方式,方便他们与其他互联网用户进行沟通。

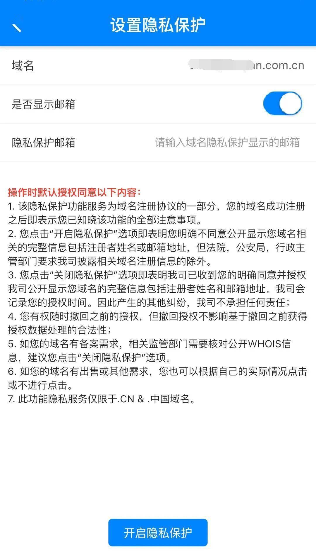
2. whois隐私保护服务

尽管Whois信息提供了一种方便的查询方式,但也存在着一定的安全风险。如果我们的个人信息被滥用,可能会导致骚扰、垃圾邮件等问题。为了解决这个问题,很多域名注册商提供了whois隐私保护服务。通过这项服务,我们可以将自己的真实信息替换为注册商提供的代理信息,从而保护个人隐私。

3. whois信息的合法使用

尽管whois隐私保护服务可以有效保护个人隐私,但在某些情况下,whois信息的公开性也是必要的。例如,在域名纠纷、知识产权侵权等法律问题中,Whois信息可以提供有力的证据。此外,对于商业机构而言,通过查询Whois信息,他们。
telegeram正版下载:https://qhdwitmed.com/danji/19960.html